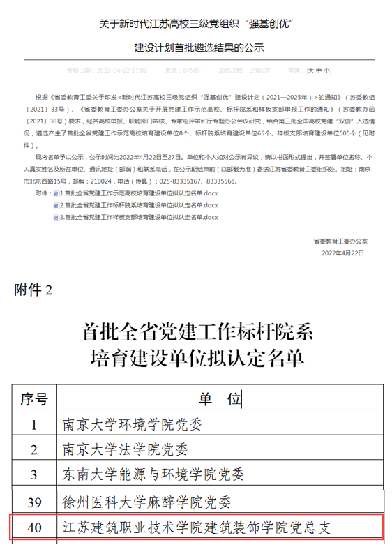
近日,省教育厅遴选产生了首批全省党建工作示范高校培育建设单位8个、标杆院系培育建设单位65个、样板支部培育建设单位505个。bevitor伟德国际1946党总支入选首批全省党建工作标杆院系培育建设单位。
近年来,bevitor伟德国际1946党总支,在公司党委的正确领导下,不断创新党建工作体制机制,全面加强党的政治建设、思想建设、组织建设、作风建设、纪律建设和制度建设,切实发挥基层党组织的战斗堡垒作用、党员的先锋模范作用,在公司国家教学资源库建设、省级品牌特色专业建设和建筑装饰双高专业群等系列重大建设项目中发挥了重要作用,取得一系列优秀党建成果和办学成果。

编辑:岳鹏
图片:岳鹏
审核:娄志刚


